Modules | Files | Inheritance Tree | Inheritance Graph | Name Index | Config

Inheritance Graph

InheritanceGraph-0 Scopes/Synopsis/Parser/C++/Types/wrong_type_cast.html Scopes/Synopsis/Parser/C++/TranslateError.html
Graphs in module Synopsis::Core::AST:
InheritanceGraph-1 Scopes/Synopsis/Core/AST/Declaration.html Scopes/Synopsis/Core/AST/Variable.html Scopes/Synopsis/Core/AST/Typedef.html Scopes/Synopsis/Core/AST/Macro.html Scopes/Synopsis/Core/AST/Group.html Scopes/Synopsis/Core/AST/Function.html Scopes/Synopsis/Core/AST/Forward.html Scopes/Synopsis/Core/AST/Enumerator.html Scopes/Synopsis/Core/AST/Enum.html Scopes/Synopsis/Core/AST/Const.html Scopes/Synopsis/Core/AST/Scope.html Scopes/Synopsis/Core/AST/Module.html Scopes/Synopsis/Core/AST/Class.html Scopes/Synopsis/Core/AST/MetaModule.html Scopes/Synopsis/Core/AST/Operation.html
Graphs in module Synopsis::Core::Action:
InheritanceGraph-2 Scopes/Synopsis/Core/Action/Action.html Scopes/Synopsis/Core/Action/SourceAction.html Scopes/Synopsis/Core/Action/ParserAction.html Scopes/Synopsis/Core/Action/LinkerAction.html Scopes/Synopsis/Core/Action/FormatAction.html Scopes/Synopsis/Core/Action/CacherAction.html InheritanceGraph-3 Scopes/Synopsis/Core/Action/SourceRule.html Scopes/Synopsis/Core/Action/SimpleSourceRule.html Scopes/Synopsis/Core/Action/GlobSourceRule.html Scopes/Synopsis/Core/Action/ExcludeSourceRule.html
Graphs in module Synopsis::Core::Executor:
InheritanceGraph-4 Scopes/Synopsis/Core/Executor/Executor.html Scopes/Synopsis/Core/Executor/SourceExecutor.html Scopes/Synopsis/Core/Executor/ParserExecutor.html Scopes/Synopsis/Core/Executor/LinkerExecutor.html Scopes/Synopsis/Core/Executor/FormatExecutor.html Scopes/Synopsis/Core/Executor/CacherExecutor.html
Graphs in class Synopsis::Core::FileTree::FileTree:
InheritanceGraph-5 Scopes/Synopsis/Core/FileTree/FileTree/Node.html Scopes/Synopsis/Core/FileTree/FileTree/File.html Scopes/Synopsis/Core/FileTree/FileTree/Directory.html
Graphs in module Synopsis::Core::Type:
InheritanceGraph-6 Scopes/Synopsis/Core/Type/Type.html Scopes/Synopsis/Core/Type/Parametrized.html Scopes/Synopsis/Core/Type/Named.html Scopes/Synopsis/Core/Type/Modifier.html Scopes/Synopsis/Core/Type/Function.html Scopes/Synopsis/Core/Type/Array.html Scopes/Synopsis/Core/Type/Unknown.html Scopes/Synopsis/Core/Type/Dependent.html Scopes/Synopsis/Core/Type/Declared.html Scopes/Synopsis/Core/Type/Base.html Scopes/Synopsis/Core/Type/Template.html
Graphs in module Synopsis::Formatter::ASCII:
InheritanceGraph-7 Scopes/Synopsis/Formatter/ASCII/ASCIIFormatter.html
Graphs in module Synopsis::Formatter::BoostBook:
InheritanceGraph-8 Scopes/Synopsis/Formatter/BoostBook/Formatter.html
Graphs in module Synopsis::Formatter::Dia:
InheritanceGraph-9 Scopes/Synopsis/Formatter/Dia/DiaFormatter.html
Graphs in module Synopsis::Formatter::DocBook:
InheritanceGraph-10 Scopes/Synopsis/Formatter/DocBook/Formatter.html Scopes/Synopsis/Formatter/DocBook/DocFormatter.html
Graphs in module Synopsis::Formatter::Dot:
InheritanceGraph-11 Scopes/Synopsis/Formatter/Dot/InheritanceFormatter.html Scopes/Synopsis/Formatter/Dot/SingleInheritanceFormatter.html Scopes/Synopsis/Formatter/Dot/CollaborationFormatter.html
Graphs in module Synopsis::Formatter::HTML::ASTFormatter:
InheritanceGraph-12 Scopes/Synopsis/Formatter/HTML/ASTFormatter/Part.html Scopes/Synopsis/Formatter/HTML/ASTFormatter/Summary.html Scopes/Synopsis/Formatter/HTML/ASTFormatter/Inheritance.html Scopes/Synopsis/Formatter/HTML/ASTFormatter/Heading.html Scopes/Synopsis/Formatter/HTML/ASTFormatter/Detail.html
Graphs in module Synopsis::Formatter::HTML::CommentFormatter:
InheritanceGraph-13 Scopes/Synopsis/Formatter/HTML/CommentFormatter/CommentFormatterStrategy.html Scopes/Synopsis/Formatter/HTML/CommentFormatter/SectionFormatter.html Scopes/Synopsis/Formatter/HTML/CommentFormatter/QuoteHTML.html Scopes/Synopsis/Formatter/HTML/CommentFormatter/JavadocFormatter.html Scopes/Synopsis/Formatter/HTML/CommentFormatter/QtDocFormatter.html
Graphs in module Synopsis::Formatter::HTML::FileLayout:
InheritanceGraph-14 Scopes/Synopsis/Formatter/HTML/FileLayout/FileLayout.html Scopes/Synopsis/Formatter/HTML/FileLayout/NestedFileLayout.html
Graphs in module Synopsis::Formatter::HTML::FormatStrategy:
InheritanceGraph-15 Scopes/Synopsis/Formatter/HTML/FormatStrategy/Strategy.html Scopes/Synopsis/Formatter/HTML/FormatStrategy/Heading.html Scopes/Synopsis/Formatter/HTML/FormatStrategy/Default.html Scopes/Synopsis/Formatter/HTML/FormatStrategy/ClassHierarchySimple.html Scopes/Synopsis/Formatter/HTML/FormatStrategy/BaseAST.html Scopes/Synopsis/Formatter/HTML/FormatStrategy/XRefLinker.html Scopes/Synopsis/Formatter/HTML/FormatStrategy/SummaryCommenter.html Scopes/Synopsis/Formatter/HTML/FormatStrategy/SourceLinker.html Scopes/Synopsis/Formatter/HTML/FormatStrategy/Inheritance.html Scopes/Synopsis/Formatter/HTML/FormatStrategy/DetailCommenter.html Scopes/Synopsis/Formatter/HTML/FormatStrategy/ClassHierarchyGraph.html Scopes/Synopsis/Formatter/HTML/FormatStrategy/SummaryAST.html Scopes/Synopsis/Formatter/HTML/FormatStrategy/DetailAST.html
Graphs in module Synopsis::Formatter::HTML::doxygen:
InheritanceGraph-16 Scopes/Synopsis/Formatter/HTML/doxygen/PreSummaryDiv.html Scopes/Synopsis/Formatter/HTML/doxygen/PreDivFormatter.html Scopes/Synopsis/Formatter/HTML/doxygen/PostSummaryDiv.html Scopes/Synopsis/Formatter/HTML/doxygen/PostDivFormatter.html Scopes/Synopsis/Formatter/HTML/doxygen/DOSummaryCommenter.html Scopes/Synopsis/Formatter/HTML/doxygen/DOSummaryAST.html Scopes/Synopsis/Formatter/HTML/doxygen/DODetailAST.html InheritanceGraph-17 Scopes/Synopsis/Formatter/HTML/doxygen/DOSummary.html Scopes/Synopsis/Formatter/HTML/doxygen/DODetail.html
Graphs in module Synopsis::Formatter::HTML_Simple:
InheritanceGraph-18 Scopes/Synopsis/Formatter/HTML_Simple/TableOfContents.html Scopes/Synopsis/Formatter/HTML_Simple/HTMLFormatter.html
Graphs in module Synopsis::Formatter::TexInfo:
InheritanceGraph-19 Scopes/Synopsis/Formatter/TexInfo/MenuMaker.html Scopes/Synopsis/Formatter/TexInfo/Formatter.html InheritanceGraph-20 Scopes/Synopsis/Formatter/TexInfo/CommentFormatter.html Scopes/Synopsis/Formatter/TexInfo/JavadocFormatter.html Scopes/Synopsis/Formatter/TexInfo/Escapifier.html
Graphs in module Synopsis::Linker::Comments:
InheritanceGraph-21 Scopes/Synopsis/Linker/Comments/CommentProcessor.html Scopes/Synopsis/Linker/Comments/Transformer.html Scopes/Synopsis/Linker/Comments/Summarizer.html Scopes/Synopsis/Linker/Comments/SSDComments.html Scopes/Synopsis/Linker/Comments/SSComments.html Scopes/Synopsis/Linker/Comments/QtComments.html Scopes/Synopsis/Linker/Comments/JavaTags.html Scopes/Synopsis/Linker/Comments/JavaComments.html Scopes/Synopsis/Linker/Comments/Grouper.html Scopes/Synopsis/Linker/Comments/Dummies.html Scopes/Synopsis/Linker/Comments/Previous.html
Graphs in module Synopsis::Linker::EmptyNS:
InheritanceGraph-22 Scopes/Synopsis/Linker/EmptyNS/EmptyNS.html
Graphs in module Synopsis::Linker::NameMapper:
InheritanceGraph-23 Scopes/Synopsis/Linker/NameMapper/NameMapper.html
Graphs in module Synopsis::Linker::Stripper:
InheritanceGraph-24 Scopes/Synopsis/Linker/Stripper/Stripper.html
Graphs in module Synopsis::Linker::Unduplicator:
InheritanceGraph-25 Scopes/Synopsis/Linker/Unduplicator/Unduplicator.html
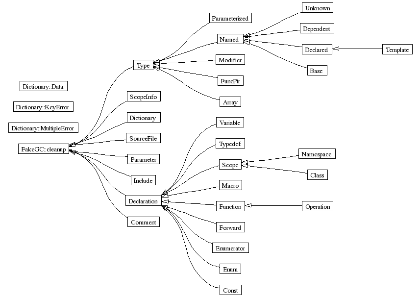
Graphs in package Synopsis::Parser::C++:
InheritanceGraph-26 Scopes/Synopsis/Parser/C++/Walker/NameScope.html Scopes/Synopsis/Parser/C++/Walker.html Scopes/Synopsis/Parser/C++/SWalker.html Scopes/Synopsis/Parser/C++/ClassWalker.html Scopes/Synopsis/Parser/C++.html#LightObject Scopes/Synopsis/Parser/C++/ClassWalker/ClientDataLink.html Scopes/Synopsis/Parser/C++/PtreeIter.html Scopes/Synopsis/Parser/C++/PtreeHead.html Scopes/Synopsis/Parser/C++/PtreeArray.html Scopes/Synopsis/Parser/C++/Ptree.html Scopes/Synopsis/Parser/C++/Program/Replacement.html Scopes/Synopsis/Parser/C++/MemberList.html Scopes/Synopsis/Parser/C++/Member.html Scopes/Synopsis/Parser/C++/HashTable.html Scopes/Synopsis/Parser/C++/Environment/Array.html Scopes/Synopsis/Parser/C++/Environment.html Scopes/Synopsis/Parser/C++/ClassArray.html Scopes/Synopsis/Parser/C++/ChangedMemberList.html Scopes/Synopsis/Parser/C++/Bind.html Scopes/Synopsis/Parser/C++/SWalker/FuncImplCache.html Scopes/Synopsis/Parser/C++/ClassBodyWalker.html Scopes/Synopsis/Parser/C++/Ptree/`0027/`0028.html Scopes/Synopsis/Parser/C++/Ptree/`0027/`0029.html Scopes/Synopsis/Parser/C++/Ptree/`0027.html Scopes/Synopsis/Parser/C++/NonLeaf.html Scopes/Synopsis/Parser/C++/Leaf.html Scopes/Synopsis/Parser/C++/PtreeWhileStatement.html Scopes/Synopsis/Parser/C++/PtreeUsing.html Scopes/Synopsis/Parser/C++/PtreeUserdefKeyword.html Scopes/Synopsis/Parser/C++/PtreeUserStatementExpr.html Scopes/Synopsis/Parser/C++/PtreeUserAccessSpec.html Scopes/Synopsis/Parser/C++/PtreeUnaryExpr.html Scopes/Synopsis/Parser/C++/PtreeTypeofExpr.html Scopes/Synopsis/Parser/C++/PtreeTypeidExpr.html Scopes/Synopsis/Parser/C++/PtreeTypedef.html Scopes/Synopsis/Parser/C++/PtreeTryStatement.html Scopes/Synopsis/Parser/C++/PtreeThrowExpr.html Scopes/Synopsis/Parser/C++/PtreeTemplateInstantiation.html Scopes/Synopsis/Parser/C++/PtreeTemplateDecl.html Scopes/Synopsis/Parser/C++/PtreeSwitchStatement.html Scopes/Synopsis/Parser/C++/PtreeStaticUserStatementExpr.html Scopes/Synopsis/Parser/C++/PtreeSizeofExpr.html Scopes/Synopsis/Parser/C++/PtreeReturnStatement.html Scopes/Synopsis/Parser/C++/PtreePostfixExpr.html Scopes/Synopsis/Parser/C++/PtreePmExpr.html Scopes/Synopsis/Parser/C++/PtreeParenExpr.html Scopes/Synopsis/Parser/C++/PtreeNewExpr.html Scopes/Synopsis/Parser/C++/PtreeNamespaceSpec.html Scopes/Synopsis/Parser/C++/PtreeName.html Scopes/Synopsis/Parser/C++/PtreeMetaclassDecl.html Scopes/Synopsis/Parser/C++/PtreeLinkageSpec.html Scopes/Synopsis/Parser/C++/PtreeLabelStatement.html Scopes/Synopsis/Parser/C++/PtreeInfixExpr.html Scopes/Synopsis/Parser/C++/PtreeIfStatement.html Scopes/Synopsis/Parser/C++/PtreeGotoStatement.html Scopes/Synopsis/Parser/C++/PtreeFuncallExpr.html Scopes/Synopsis/Parser/C++/PtreeFstyleCastExpr.html Scopes/Synopsis/Parser/C++/PtreeForStatement.html Scopes/Synopsis/Parser/C++/PtreeExternTemplate.html Scopes/Synopsis/Parser/C++/PtreeExprStatement.html Scopes/Synopsis/Parser/C++/PtreeEnumSpec.html Scopes/Synopsis/Parser/C++/PtreeDotMemberExpr.html Scopes/Synopsis/Parser/C++/PtreeDoStatement.html Scopes/Synopsis/Parser/C++/PtreeDeleteExpr.html Scopes/Synopsis/Parser/C++/PtreeDefaultStatement.html Scopes/Synopsis/Parser/C++/PtreeDeclarator.html Scopes/Synopsis/Parser/C++/PtreeDeclaration.html Scopes/Synopsis/Parser/C++/PtreeContinueStatement.html Scopes/Synopsis/Parser/C++/PtreeCondExpr.html Scopes/Synopsis/Parser/C++/PtreeCommaExpr.html Scopes/Synopsis/Parser/C++/PtreeClassSpec.html Scopes/Synopsis/Parser/C++/PtreeCastExpr.html Scopes/Synopsis/Parser/C++/PtreeCaseStatement.html Scopes/Synopsis/Parser/C++/PtreeBreakStatement.html Scopes/Synopsis/Parser/C++/PtreeBrace.html Scopes/Synopsis/Parser/C++/PtreeAssignExpr.html Scopes/Synopsis/Parser/C++/PtreeArrowMemberExpr.html Scopes/Synopsis/Parser/C++/PtreeArrayExpr.html Scopes/Synopsis/Parser/C++/PtreeAccessSpec.html Scopes/Synopsis/Parser/C++/PtreeAccessDecl.html Scopes/Synopsis/Parser/C++/PtreeClassBody.html Scopes/Synopsis/Parser/C++/PtreeBlock.html Scopes/Synopsis/Parser/C++/CommentedLeaf.html Scopes/Synopsis/Parser/C++/LeafReserved.html Scopes/Synopsis/Parser/C++/LeafName.html Scopes/Synopsis/Parser/C++/DupLeaf.html Scopes/Synopsis/Parser/C++/LeafVOLATILE.html Scopes/Synopsis/Parser/C++/LeafVOID.html Scopes/Synopsis/Parser/C++/LeafVIRTUAL.html Scopes/Synopsis/Parser/C++/LeafUserKeyword2.html Scopes/Synopsis/Parser/C++/LeafUSING.html Scopes/Synopsis/Parser/C++/LeafUNSIGNED.html Scopes/Synopsis/Parser/C++/LeafThis.html Scopes/Synopsis/Parser/C++/LeafSTATIC.html Scopes/Synopsis/Parser/C++/LeafSIGNED.html Scopes/Synopsis/Parser/C++/LeafSHORT.html Scopes/Synopsis/Parser/C++/LeafREGISTER.html Scopes/Synopsis/Parser/C++/LeafPUBLIC.html Scopes/Synopsis/Parser/C++/LeafPROTECTED.html Scopes/Synopsis/Parser/C++/LeafPRIVATE.html Scopes/Synopsis/Parser/C++/LeafNAMESPACE.html Scopes/Synopsis/Parser/C++/LeafMUTABLE.html Scopes/Synopsis/Parser/C++/LeafLONG.html Scopes/Synopsis/Parser/C++/LeafINT.html Scopes/Synopsis/Parser/C++/LeafINLINE.html Scopes/Synopsis/Parser/C++/LeafFRIEND.html Scopes/Synopsis/Parser/C++/LeafFLOAT.html Scopes/Synopsis/Parser/C++/LeafEXTERN.html Scopes/Synopsis/Parser/C++/LeafDOUBLE.html Scopes/Synopsis/Parser/C++/LeafCONST.html Scopes/Synopsis/Parser/C++/LeafCHAR.html Scopes/Synopsis/Parser/C++/LeafBOOLEAN.html Scopes/Synopsis/Parser/C++/LeafAUTO.html Scopes/Synopsis/Parser/C++/MemberList/Mem.html Scopes/Synopsis/Parser/C++/MemberFunction.html Scopes/Synopsis/Parser/C++/BigHashTable.html Scopes/Synopsis/Parser/C++/ChangedMemberList/Cmem.html Scopes/Synopsis/Parser/C++/BindVarName.html Scopes/Synopsis/Parser/C++/BindTypedefName.html Scopes/Synopsis/Parser/C++/BindTemplateFunction.html Scopes/Synopsis/Parser/C++/BindTemplateClass.html Scopes/Synopsis/Parser/C++/BindEnumName.html Scopes/Synopsis/Parser/C++/BindClassName.html InheritanceGraph-27 Scopes/Synopsis/Parser/C++/FakeGC/cleanup.html Scopes/Synopsis/Parser/C++/Types/Type.html Scopes/Synopsis/Parser/C++/ScopeInfo.html Scopes/Synopsis/Parser/C++/Dictionary.html Scopes/Synopsis/Parser/C++/AST/SourceFile.html Scopes/Synopsis/Parser/C++/AST/Parameter.html Scopes/Synopsis/Parser/C++/AST/Include.html Scopes/Synopsis/Parser/C++/AST/Declaration.html Scopes/Synopsis/Parser/C++/AST/Comment.html Scopes/Synopsis/Parser/C++/Types/Parameterized.html Scopes/Synopsis/Parser/C++/Types/Named.html Scopes/Synopsis/Parser/C++/Types/Modifier.html Scopes/Synopsis/Parser/C++/Types/FuncPtr.html Scopes/Synopsis/Parser/C++/Types/Array.html Scopes/Synopsis/Parser/C++/Types/Unknown.html Scopes/Synopsis/Parser/C++/Types/Dependent.html Scopes/Synopsis/Parser/C++/Types/Declared.html Scopes/Synopsis/Parser/C++/Types/Base.html Scopes/Synopsis/Parser/C++/Types/Template.html Scopes/Synopsis/Parser/C++/Dictionary/MultipleError.html Scopes/Synopsis/Parser/C++/Dictionary/KeyError.html Scopes/Synopsis/Parser/C++/Dictionary/Data.html Scopes/Synopsis/Parser/C++/AST/Variable.html Scopes/Synopsis/Parser/C++/AST/Typedef.html Scopes/Synopsis/Parser/C++/AST/Scope.html Scopes/Synopsis/Parser/C++/AST/Macro.html Scopes/Synopsis/Parser/C++/AST/Function.html Scopes/Synopsis/Parser/C++/AST/Forward.html Scopes/Synopsis/Parser/C++/AST/Enumerator.html Scopes/Synopsis/Parser/C++/AST/Enum.html Scopes/Synopsis/Parser/C++/AST/Const.html Scopes/Synopsis/Parser/C++/AST/Namespace.html Scopes/Synopsis/Parser/C++/AST/Class.html Scopes/Synopsis/Parser/C++/AST/Operation.html InheritanceGraph-28 Scopes/Synopsis/Parser/C++/AST/Visitor.html Scopes/Synopsis/Parser/C++/Synopsis.html Scopes/Synopsis/Parser/C++/Dumper.html Scopes/Synopsis/Parser/C++/Synopsis/Private.html Scopes/Synopsis/Parser/C++/Types/Visitor.html Scopes/Synopsis/Parser/C++/isType.html Scopes/Synopsis/Parser/C++/TypeStorer.html Scopes/Synopsis/Parser/C++/TypeResolver.html Scopes/Synopsis/Parser/C++/TypeInfo.html Scopes/Synopsis/Parser/C++/TypeFormatter.html InheritanceGraph-29 Scopes/Synopsis/Parser/C++/Program/Private.html Scopes/Synopsis/Parser/C++/Program/Replacement.html Scopes/Synopsis/Parser/C++.html#LightObject Scopes/Synopsis/Parser/C++/Program.html Scopes/Synopsis/Parser/C++/ProgramString.html Scopes/Synopsis/Parser/C++/ProgramFromStdin.html Scopes/Synopsis/Parser/C++/ProgramFile.html Scopes/Synopsis/Parser/C++.html#Object Scopes/Synopsis/Parser/C++/Parser.html Scopes/Synopsis/Parser/C++/Lex.html Scopes/Synopsis/Parser/C++/Lex/TokenFifo/Slot.html Scopes/Synopsis/Parser/C++/Lex/TokenFifo.html InheritanceGraph-30 Scopes/Synopsis/Parser/C++/Class.html Scopes/Synopsis/Parser/C++/TemplateClass.html Scopes/Synopsis/Parser/C++/QuoteClass.html Scopes/Synopsis/Parser/C++/Metaclass.html
Graphs in module Synopsis::Parser::IDL::omni:
InheritanceGraph-31 Scopes/Synopsis/Parser/IDL/omni/TypeTranslator.html Scopes/Synopsis/Parser/IDL/omni/ASTTranslator.html
Graphs in module Synopsis::Parser::Python::exparse:
InheritanceGraph-32 Scopes/Synopsis/Parser/Python/exparse/SuiteFuncInfo.html Scopes/Synopsis/Parser/Python/exparse/ModuleInfo.html Scopes/Synopsis/Parser/Python/exparse/FunctionInfo.html Scopes/Synopsis/Parser/Python/exparse/SuiteInfoBase.html Scopes/Synopsis/Parser/Python/exparse/ClassInfo.html
Graphs in module Synopsis::UI::Qt::actionvis:
InheritanceGraph-33 Scopes/Synopsis/UI/Qt/actionvis/CanvasStrategy.html Scopes/Synopsis/UI/Qt/actionvis/SelectionStrategy.html Scopes/Synopsis/UI/Qt/actionvis/ConnectStrategy.html Scopes/Synopsis/UI/Qt/actionvis/AddActionStrategy.html Scopes/Synopsis/UI/Qt/actionvis/SelectionStrategy/MenuHandler.html InheritanceGraph-34 Scopes/Synopsis/UI/Qt/actionvis/ActionIcon.html Scopes/Synopsis/UI/Qt/actionvis/ActionColorizer.html
Graphs in module Synopsis::UI::Qt::actionwiz:
InheritanceGraph-35 Scopes/Synopsis/UI/Qt/actionwiz/ParserPage.html Scopes/Synopsis/UI/Qt/actionwiz/FormatterPage.html Scopes/Synopsis/UI/Qt/actionwiz/DetailsPage.html Scopes/Synopsis/UI/Qt/actionwiz/CppParserPage.html Scopes/Synopsis/UI/Qt/actionwiz/CacherPage.html
Graphs in module Synopsis::UI::Qt::browse:
InheritanceGraph-36 Scopes/Synopsis/UI/Qt/browse/BrowserWindow/SelectionListener.html Scopes/Synopsis/UI/Qt/browse/BrowserWindow.html Scopes/Synopsis/UI/Qt/browse/SourceBrowser.html Scopes/Synopsis/UI/Qt/browse/PackageBrowser.html Scopes/Synopsis/UI/Qt/browse/GraphBrowser.html Scopes/Synopsis/UI/Qt/browse/DocoBrowser.html Scopes/Synopsis/UI/Qt/browse/ClassBrowser.html Scopes/Synopsis/UI/Qt/browse/SourceBrowser/BufferFilePages.html Scopes/Synopsis/UI/Qt/browse/DocoBrowser/BufferScopePages.html
Graphs in class Synopsis::UI::Qt::browse::DocoBrowser:
InheritanceGraph-37 Scopes/Synopsis/UI/Qt/browse/DocoBrowser/BufferScopePages.html
Graphs in class Synopsis::UI::Qt::browse::SourceBrowser:
InheritanceGraph-38 Scopes/Synopsis/UI/Qt/browse/SourceBrowser/BufferFilePages.html